056471

このフォームからは投稿できません。
name
e-mail
url
subject
comment
情報交流掲示板
[トップページに戻る] [スレッド表示] [トピック表示] [新着順表示] [アルバム] [留意事項] [ワード検索] [過去ログ] [管理用]
スレッド内の縮小画像をクリックすると元画像が表示されます。[アルバム]をクリックすると写真がアルバム表示されます。
1埼玉県知事への要望書 (6) / 2中央区役所周辺の公共施設再編事業の競争入札公告 (4) / 3スポーツ政策室の回答書  / 42月3日に提出した要請書に対するさいたま市の回答書 (4) / 51月29日提出の要請書に対するさいたま市の回答書 (1) / 61月29日提出の要請書 (2) / 7第9回市役所前行動 (2) / 8各部署との懇談日決定  / 9第9回市役所前行動 (1) / 10さいたま市の回答書 (8) / 11義務教育学校整備補正予算案 (1) / 12さいたま市が与野中央公園へのアリーナ建設を断念  / 13第8回市役所前行動 (2) / 14パブリックコメント意見提出用紙  / 15第8回市役所前行動チラシ (1) / 1610月29日の教育委員会との懇談会 (1) / 17教育委員会からの回答書 (3) / 18お詫びとお願い  / 19本日(9月3日)、さいたま市長あてに要請書提出 (1) / 209月20日の「さいたま市民ネットワーク」集会のチラシ  /

[ 指定コメント (No.90) の関連スレッドを表示しています。 ]

さいたま市の回答書 投稿者:「さいたま市民ネットワーク」事務局 投稿日:2025/12/27(Sat) 19:22:44 No.90
11月26日の第8回市役所前行動で提出した要請書に対するさいたま市の回答書が12月26日に届きましたので、発表します。
まだ、世話人会で内容を分析していませんが、とりあえず、回答書そのままを掲示します。

回答書の表紙です。


Re: さいたま市の回答書 投稿者:「さいたま市民ネットワーク」事務局 投稿日:2025/12/27(Sat) 19:23:46 No.91
回答書1ページです。

Re: さいたま市の回答書 投稿者:「さいたま市民ネットワーク」事務局 投稿日:2025/12/27(Sat) 19:24:37 No.92
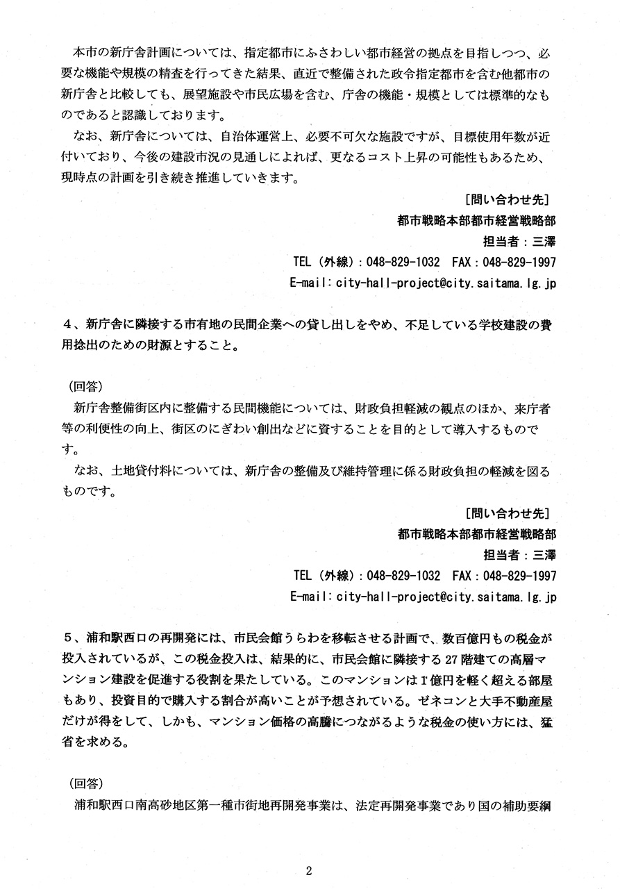
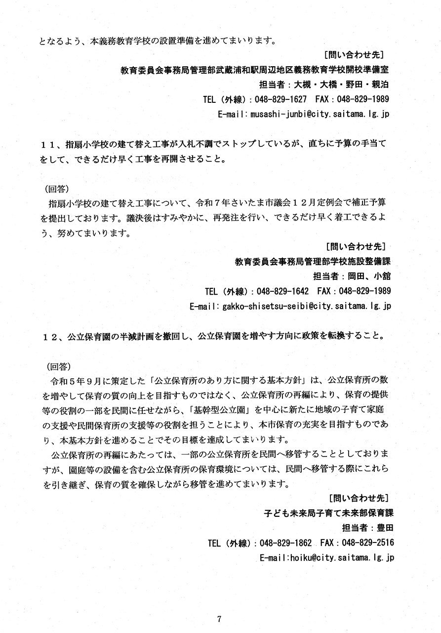
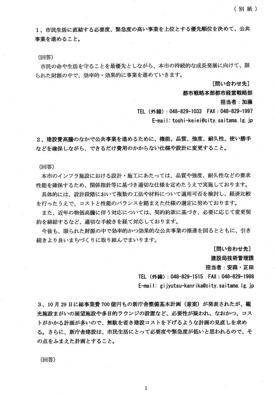
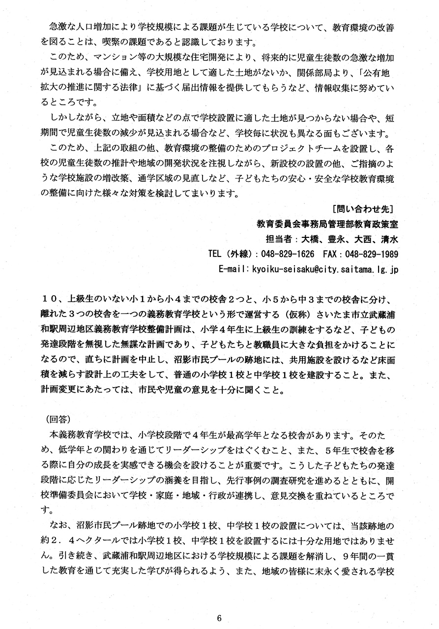
回答書2ページです。

Re: さいたま市の回答書 投稿者:「さいたま市民ネットワーク」事務局 投稿日:2025/12/27(Sat) 19:25:46 No.93
回答書3ページです。

Re: さいたま市の回答書 投稿者:「さいたま市民ネットワーク」事務局 投稿日:2025/12/27(Sat) 19:26:31 No.94
回答書4ページです。

Re: さいたま市の回答書 投稿者:「さいたま市民ネットワーク」事務局 投稿日:2025/12/27(Sat) 19:27:19 No.95
回答書5ページです。

Re: さいたま市の回答書 投稿者:「さいたま市民ネットワーク」事務局 投稿日:2025/12/27(Sat) 19:28:01 No.96
回答書6ページです。

Re: さいたま市の回答書 投稿者:「さいたま市民ネットワーク」事務局 投稿日:2025/12/27(Sat) 19:28:53 No.97
回答書7ページです。

Re: さいたま市の回答書 投稿者:「さいたま市民ネットワーク」事務局 投稿日:2025/12/27(Sat) 19:29:37 No.98
回答書8ページです。

処理 記事No 暗証キー

- Joyful Note Antispam Version -